惠州泰美家电维修电话 一个村庄与镁业公司的持续抗争
一个村庄与镁业公司的持续抗争
钟良兴和云海公司“怼”上了。
钟良兴,广东省惠州市博罗县泰美镇良田村下埔村民小组组长。下埔,一个夹在京九铁路、长深高速之间,沿国道205旧线逐渐形成的一个村民小区。
惠州云海镁业有限公司(下称“云海公司”)距下埔村最近距离15米。作为上市公司云海金属的全资子公司,云海公司主营业务是研发、生产、加工、销售镁合金、铝合金材料及其制品、模具、生产设备。
据《环评报告书》显示,云海公司在其破碎、浇铸环节会产生噪音,熔炼环节会产生二氧化硫、氯化氢和氮氧化物等有毒、有害气体。自2015年8月中旬投产以来,云海公司受到钟良兴等附近村民的长期投诉。
2017年5月至8月,博罗县环保局对云海公司的污染物排放监测结果显示,其臭气浓度大、氯化氢超标排放,博罗县依法立案查处,并下达《行政处罚决定书》,总计罚款205万元。9月,云海公司开始停产整顿。
停产整顿一年多后,云海公司2018年12月试产并复产至今。
虽然当地环保局的检测证明云海公司复产后排放符合国家标准。但钟良兴等人并不认可,他们又开始向县、市、省信访、生态环境部门进行情况反映。他们的主要诉求是云海公司的污染仍然存在,其排放数据与环评报告承诺的并不一致。还有一点,钟良兴等认为,云海公司在投产前的《环评报告书》就存在作假嫌疑,(公司)本来就不应该通过建设。
此前污染确实存在
在下埔村民小组钟金鹏家,记者看到,这栋2013年建的房子,三楼的不锈钢楼梯护栏,原本锃亮的外表上长满了一块块“锈斑”。
二楼窗外护栏的顶棚则被腐蚀烂掉了一块,就像是被什么东西慢慢啃噬掉的,二楼墙外的空调架子早就被腐蚀断过一次。钟金鹏介绍,由于他家房子建得早,在云海公司的正北方向,早几年中间也没有阻挡物,因此刮南风时,他家就能闻到臭味。
村民钟金鹏家、三楼的不锈钢楼梯护栏,原本锃亮的外表上长满了一块块“锈斑”。新京报记者 肖隆平 摄
记者还在多户人家看到了门窗、楼梯护栏“生锈”现象。村民们说,云海公司也与一些受影响的村民签订过门窗补偿款协议书,但要求注明是“无污染”。
与云海公司一墙之隔的恒毅模具接受了“赔偿”。两家企业都是在2013年镇里招商引资进来的企业,恒毅模具2018年4月1日正式投产,但在投产前其盖好的职工宿舍门窗却已被腐蚀“生锈”。
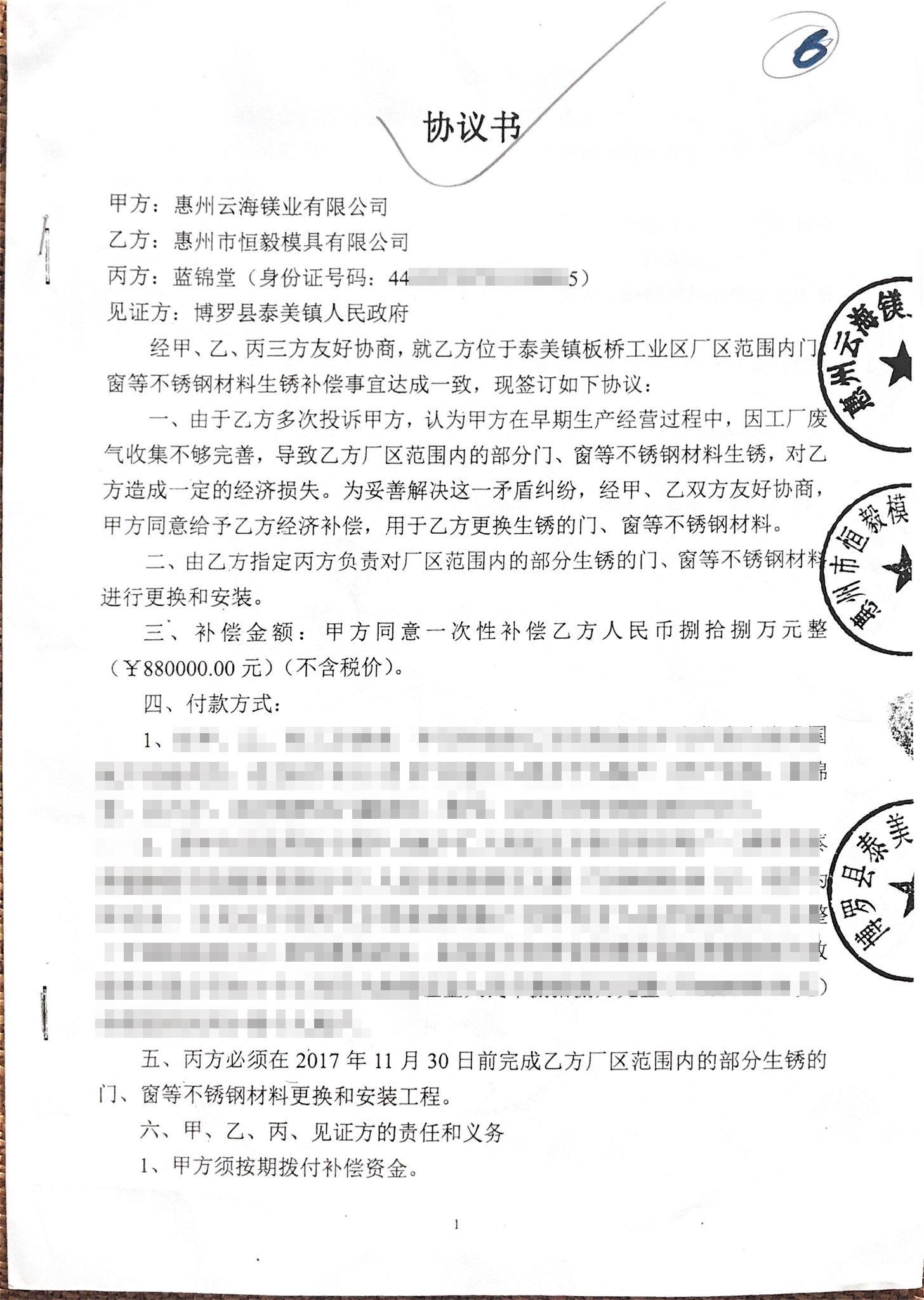
据一份云海公司作为甲方、恒毅模具作为乙方、蓝锦堂(自然人)为丙方、泰美镇人民政府作为见证方的四方协议书显示,由于乙方多次投诉甲方,认为甲方在早期生产经营过程中,因工厂废气收集不够完善,导致乙方厂区范围内的部分门、窗等不锈钢材料生锈,对乙方造成一定的经济损失。甲方同意赔偿乙方88万元用于“更换生锈的门、窗等不锈钢材料”。
云海公司同意赔偿恒毅模具88万元用于“更换生锈的门、窗等不锈钢材料”的四方协议书。 受访者供图
惠州市生态环境局执法二大队科员黄国威介绍,当初确实有找鉴定机构来鉴定,这些门窗之所以出现生锈现象是因为云海公司的气体超标排放所致,因此也有要求他们做出赔偿。
在下埔和东坑,有两户养蜂人的蜜蜂近年来持续减少,村民也怀疑与云海公司排放的有毒有害气体有关。5月15日,记者在位于云海公司南部的何金华家看到,他家的多个蜂箱只剩下两格蜂(一般是五六格),在家里也看到了不少蜜蜂尸体。
村民何金华家的多个蜂箱只剩下两格蜂(一般是五六格),在家里也看到了不少蜜蜂尸体。新京报记者 肖隆平 摄
何金华告诉新京报记者,虽然工蜂的生命周期也就两三个月,但因繁殖快,在不受外界影响下不会出现蜜蜂持续减少的现象。他家原本有50多箱蜜蜂,现在只剩十七八箱。
据原博罗县环保局的材料显示,2015年起,该局接到周边居民反映云海公司废气和废水污染周边环境问题,他们依法依规进行了调查、取证和处罚。
2017年5月至8月,博罗县环保局对云海公司的污染物排放监测结果显示,因其臭气浓度、氯化氢超标排放,博罗县依法立案查处,并下达《行政处罚决定书》,对其臭气浓度超标排放实施按日连续处罚,总计罚款205万元。9月,云海公司开始停产整顿。
云海公司总经理巩绪平告诉新京报记者,2017年9月停产后,云海公司对工厂进行了整改,淘汰了旧车间,全新建造了一个熔炼、浇铸车间。在环保设施方面,进口了一套瑞士产的设备,将原来的水除雾改成氢氧化钠、氢氧化钙喷灰(石灰)除雾。“我们上了两套,光是这两套,就将近八百万元”。
博罗县监测站、第三方检测机构对云海公司试产期间、复产后的有组织排放检测结果均达标。2018年12月,云海公司试产并复产至今。
两个不同的检测数据
云海公司复产后,钟良兴等人又开始向县、市、省信访、生态环境部门进行情况反映。他们认为,云海公司的污染仍然存在,除了身体上的不适感受,还有第三方检测的数据来证实。
今年3月27日,村民们委托国科(佛山)检测认证有限公司(下称“国科公司”)对云海公司排放的气体进行了检测。
“国科公司”在云海公司周边布控了5个监测点,包括居民区、商住楼等。检测报告数据显示,一个监测点的氯化氢的最高值达1.69毫克/立方米,白天最高值也有0.42毫克/立方米;另一个监测点的氮氧化物夜间最高值达0.311毫克/立方米。
而按云海公司在环评报告所承诺的,居民区空气质量氯化氢一次监测的最高值不应超过0.05毫克/立方米。氮氧化物24小时平均值不能高于0.1毫克/立方米。
这意味着,国科公司实测的数据,已远远超过了云海公司在环评报告中的承诺标准。
博罗县环境保护监测站站长卢海燕对新京报记者表示,在这些点位监测到的氯化氢、氮氧化物超标并不代表就是云海公司的排放所致。
云海镁业公司是上市公司云海金属的全资子公司,主营业务是研发、生产、加工、销售镁合金、铝合金材料及其制品、模具、生产设备。 新京报记者 肖隆平 摄
也因此,惠州市生态环境局博罗分局认为国科公司出具的报告直接把污染源指向云海公司不严谨,认为国科公司“对惠州云海镁业有限公司正常生产期间产生的废气进行检测”不符合规范,要求其对该报告声明作废。
国科公司总工陈华山告诉新京报记者,即便4月18日出具的报告在表述上存在不严谨之处,但他们检测出来的数据绝对无误,重新出的检测报告也还是用此前采集的数据,并不会改变数据。
村民们质疑,像氯化氢一类有毒有害气体在生活中并不容易产生。云海公司的《环评报告》也明示,必须是在高温条件下,精炼剂和覆盖剂中的氯化镁与物料中的水发生反应形成氯化氢和氧化镁。而除了云海公司,其他周边10家工厂的生产并不产生氯化氢气体。
博罗县环境保护监测站在云海公司执法监测的有组织废气(即烟囱)排放数据显示,达到国家相关标准。以4月28日的采样数据为例,镁合金车间熔炼工艺废气排气筒(25米高)的氯化氢排放浓度是4.98毫克/立方米,镁合金车间工艺废气排气筒的氯化氢排放浓度是5.46毫克/立方米。
《环评报告书》涉嫌造假
除了污染问题,钟良兴等人举报的另一个问题是:云海公司的《环评报告书》涉嫌造假。
据云海公司的《环评报告书》显示,建设项目公众参与调查共发放了个人调查表150份,回收144份,回收率96%。
在这144份“有效调查表”中,村民钟金鹏的信息全部吻合。但钟金鹏对新京报记者表示,他从未看到过云海公司发给他的调查表,这份名单也都是后来要求云海公司拿出《环评报告书》给他们看时才发现,他的名字竟然在这份报告里。
村民钟东寿介绍,这附近的人主要姓钟、姓何,报告里还有姓田、姓曾、姓廖的,但附近几个村民小组都没有这些姓氏。
在记者随机拨打的5位参与调查对象的电话中,除了一位手机号是空号,一位连续拨打3次均拒接之外,其余3位均表示不知此事。一位叫邱星华的妇女在电话中表示,她不是泰美人,只是在泰美打过工。
《环评报告书》显示,本次评价采用在大众网站发布与项目有关的信息、在项目所在地区的公众场所张贴发布与项目有关的信息、发放公众意见调查表等形式进行公众参与的调查工作。其中在良田村委、泰美镇中心幼儿园、泰美中心小学和泰美镇政府等地公示栏两次张贴过相关告示。
泰美镇人民政府于2019年3月19日在答复良田村曾龙小组村民李瑞良的函(泰府信复【2019】32号)中表示,关于他反映云海公司《环评报告书》涉嫌冒用村民签名的问题,镇政府商请博罗县环保局进行调查处理,在环评报告多个渠道,多个时间段的公参调查中,均未收到“反馈建设项目不可行意见”。因此,博罗县环保局于2015年1月4日批准了项目建设。
不过村民们并不同意这种说法。钟东寿是下埔村民小组上一任小组长,他说,“在离云海最近的下埔的公示栏不张贴,你到泰美中心小学去张贴,算什么事?”
离云海公司280米的东坑小组组长何德文表示,他们也没有看到过调查相关公示,“我们不知晓,那都是虚假的”。
依据原环保总局印发的《环境影响公众参与暂行办法》第7条规定,“建设单位或者其委托的环境影响评价机构、环境保护行政主管部门应当按照本办法的规定,采用便于公众知悉的方式,向公众公开有关环境影响评价的信息”。
北京律师协会环境与资源专业委员会副秘书长曹旭升对新京报记者表示,这个《环评报告书》肯定是违规的。《环境影响公众参与暂行办法》规定,环评必须邀请公众参与听证,保证《环评报告书》的内容属实。《环境影响评价法》第33条亦规定,如果《环评报告书》失实,建设单位必须受到相应处罚。
2019年1月1日起实施的《环境影响评价公众参与办法》第29条规定,“建设单位违反本办法规定,在组织环境影响报告书编制过程的公众参与时弄虚作假,致使公众参与说明内容严重失实的,由负责审批环境影响报告书的生态环境主管部门将该建设单位及其法定代表人或主要负责人失信信息记入环境信用记录,向社会公开。”
该不该搬迁
在对云海公司的情况反映中,钟良兴等人认为,最好的方案是将云海公司迁走,再不济也是不能在这里精炼、浇铸。
“原来我们盖厂房时,这周边都是荒地。”云海公司总经理巩绪平表示,在云海公司西院墙外的房子都是后来陆续建起来的民房, “如果当初就有这些房子,我们肯定不在这里落户。你看现在多麻烦”。
对于这个说法,下埔村民代表钟金鹏并不认同。他说,他们家是在云海公司项目立项前就搬过来了。而当时这里其实还有21户,而东坑小组也有10来户。
惠州市生态环境局执法二大队科员黄国威表示,如果按照新的环评规划,当时做环评周边没有居民区,如果有的话,环评是通不过的。“这种有废弃物的工厂,首先是要考虑防护距离的,周边离居民区要多远,风向是什么,环评是很详细的”。
泰美镇镇长钟伟恒表示,所有的工业排放,可能对周边村民多少都会有影响,但该怎么去平衡,既做到维护企业合法利益,保证其正常生产经营,又不影响周边居民生活。对于云海公司与周边居民的纠纷这个历史遗留问题,他们需要花点心思妥善解决。
钟伟恒说,也因此,当地对于招商引资也有了更加慎重的态度。现在对于招商引资的企业,必须通过县里的招商引资联席会。这个联席会成员包括环保、住建、税务和国土等多政府部门,首先要符合环保部门的要求,再要达到效益要求,土地使用的要求。
惠州市生态环境局监察分局副局长李茂生对新京报记者表示,云海公司的气体排放即使达标,也可以要求它持续改进。比如提出让其在一年或三年内又降低多少的排放量。在惠州也有过类似这种案例。
钟伟恒表示,镇政府也想过让云海公司搬迁,但是搬迁费用已经超出了镇政府所能承受的范围。泰美的工业用地价格已经涨到了一平方米1000多元,而云海公司占地6.1万平方米。
博罗县一位县领导说,“坦白讲,这家企业(云海公司)进来的时候,确实没有从严要求,但是2018年进行环保整改了,依据国家现有相关排放标准,它是达标的。政府要关停(云海)要有依据,要符合关闭的要求”。
记者 : 肖隆平 实习生 花一贺 编辑 胡杰校对 : 范锦春
广东省惠州市市场监督管理局关于2023年工业产品产品质量监督抽查情况的通告
惠州市市场监督管理局关于2023年工业产品产品质量监督抽查情况的通告
根据《中华人民共和国产品质量法》《产品质量监督抽查管理暂行办法》及《广东省产品质量监督条例》等相关规定,2023年,广东省惠州市市场监督管理局开展了工业产品质量监督抽查,现将有关情况通告如下:
一、基本情况
(一)抽查概况。本次抽查了95家生产厂家,共146款产品。经检验,发现其中12款产品不合格(见附件1),不合格检出率为8.21%。
(二)跟踪抽查情况。本次无跟踪抽查情况。
二、抽查结果
(一)纺织品产品抽查结果分析
本次共对22家生产企业的35款纺织品产品进行抽查检验。经检验,发现6款产品不合格,不合格检出率为17.14%。
本次检测任务中,纺织品共涉及3个检验项目:耐湿摩擦色牢度,使用说明,pH值。其余项目均抽检合格。
(二)电线电缆产品抽查结果分析
本次共对7家生产企业的15款电线电缆产品进行抽查检验。经检验,未发现不合格,不合格检出率为0.00%。
(三)灯具产品抽查结果分析
本次共对10家生产企业的23款灯具品进行抽查检验。经检验,发现2款产品不合格,不合格检出率为8.70%。
本次检测任务中,灯具共涉及5个检验项目:标记、耐热、耐火和耐起痕、电源接口骚扰电压、辐射电磁骚扰。其余项目均抽检合格。
(四)电子产品抽查结果分析
本次共对6家生产企业的9款电子产品进行抽查检验。经检验,未发现不合格,不合格检出率为0.00%。
(五)家用电器产品抽查结果分析
本次共对4家生产企业的7款家用电器产品进行抽查检验。经检验,未发现不合格,不合格检出率为0.00%。
(六)涂料产品抽查结果分析
本次共对5家生产企业的6款涂料产品进行抽查检验。经检验,未发现不合格,不合格检出率为0.00%。
(七)鞋类产品抽查结果分析
本次共对6家生产企业的6款鞋类产品进行抽查检验。经检验,发现2款不合格,不合格检出率为33.33%。
本次检测任务中,鞋类产品共涉及2个检验项目:衬里和内垫耐摩擦色牢度、帮带拉出强度。其余项目均抽检合格。
(八)电气器具产品抽查结果分析
本次共对3家生产企业的5款电气器具产品进行抽查检验。经检验,未发现不合格,不合格检出率为0.00%。
(九)建筑材料产品抽查结果分析
本次共对5家生产企业的5款建筑材料产品进行抽查检验。经检验,未发现不合格,不合格检出率为0.0%。
(十)电源适配器产品抽查结果分析
本次共对3家生产企业的4款电源适配器产品进行抽查检验。经检验未发不合格,不合格检出率为0.00%。
(十一)人造板产品抽查结果分析
本次共对4家生产企业的4款人造板产品进行抽查检验。经检验,未发现不合格,不合格检出率为0.00%。
(十二)纸制品抽查结果分析
本次共对2家生产企业的4款纸制品进行抽查检验。经检验,发现1款产品不合格,不合格检出率为25.00%。
本次检测任务中,纸制品共涉及1个检验项目:吸水能力。其余项目均抽检合格。
(十三)肥料产品抽查结果分析
本次共对2家生产企业的3款肥料产品进行抽查检验。经检验,未发现不合格,不合格检出率为0.00%。
(十四)电声器件抽查结果分析
本次共对1家生产企业的3款电声器件产品进行抽查检验。经检验,未发现不合格,不合格检出率为0.00%。
(十五)口罩抽查结果分析
本次共对1家生产企业的2款口罩产品进行抽查检验。经检验,未发现不合格,不合格检出率为0.00%。
(十六)电池产品抽查结果分析
本次共对1家生产企业的1款电池产品进行抽查检验。经检验未发现不合格,不合格检出率为0.00%。
(十七)电动自行车抽查结果分析
本次共对1家生产企业的1款电动自行车进行抽查检验。经检验,发现1款产品不合格,不合格检出率为100.00%。
本次检测任务中,自行车进行共涉及1个检验项目:整车标志、脚踏骑行能力、尺寸限值。其余项目均抽检合格。
(十八)机动车头盔及防护产品抽查结果分析
本次共对1家生产企业的1款机动车头盔及防护产品进行抽查检验。经检验未发现不合格,不合格检出率为0.00%。
(十九)燃气具抽查结果分析
本次共对1家生产企业的1款燃气具进行抽查检验。经检验未发现不合格,不合格检出率为0.00%。
(二十)消防器具抽查结果分析
本次共对3家生产企业的3款消防器具进行抽查检验。经检验未发现不合格,不合格检出率为0.00%。
(二十一)水泥抽查结果分析
本次共对1家生产企业的1款水泥进行抽查检验。经检验未发现不合格,不合格检出率为0.00%。
(二十二)塑料购物袋抽查结果分析
本次共对1家生产企业的1款塑料购物袋进行抽查检验。经检验未发现不合格,不合格检出率为0.00%。
(二十三)塑料管材管件抽查结果分析
本次共对1家生产企业的1款塑料管材管件进行抽查检验。经检验未发现不合格,不合格检出率为0.00%。
(二十四)箱包抽查结果分析
本次共对1家生产企业的1款箱包进行抽查检验。经检验未发现不合格,不合格检出率为0.00%。
(二十五)玩具抽查结果分析
本次共对3家生产企业的4款玩具进行抽查检验。经检验未发现不合格,不合格检出率为0.00%。
三、相关工作要求
针对本次监督抽查发现的问题,请县(区)市场监管局做好如下工作:
(一)强化抽查结果处理。按照《中华人民共和国产品质量法》《产品质量监督抽查管理暂行办法》等关于监督抽查不合格产品后处理工作的相关规定,做好后处理工作,责令不合格产品生产者、销售者停止生产、销售同一产品,督促生产者落实整改和复查措施,对抽查不合格等产品及经营者实施质量信用记分及分类监管措施。
(二)全面落实企业产品质量问题“清零”措施。根据省市场监管局关于做好监督抽查发现的产品质量安全问题“清零”工作相关要求,落实对监督抽查不合格生产者产品质量的跟踪抽查措施。并会同相关“产品医院”,帮助企业全面分析查找抽查不合格反映出的产品质量管控方面存在的短板,开展质量技术帮扶工作,确保相关企业的质量问题在下年度之前予以“清零”,本次抽查后产品质量问题不再“复发”,确保产品质量安全。
附件:不合格产品名单-工业产品(1).docx
不合格产品信息
序号
检验报告编号
产品统一名称
产品标称名称
生产者名称
生产者地址
商标
规格/型号
不合格项目
备注
1
国检230726-01840
纺织品
男士针织内裤
惠州市瑞宏制衣有限公司
惠州市小金口镇柏岗管理区新屋村四另地
诺卡登
175/90
耐湿摩擦色牢度,使用说明
2
国检230731-01887A
纺织品
翻领长T
惠州奥美欣服饰有限公司
惠州市惠城区水口街道办事处红岭三路7号(厂房)
--
50(175/92A)
pH值(B类)
3
国检230804-01944
鞋类产品
女凉鞋
惠阳兆吉鞋业有限公司
惠州市惠阳区淡水高尔夫路兆吉公司12幢
TOP GLORIA
检样:230mm、233mm、235mm 备样:235mm
衬里和內垫耐摩擦色牢度
4
国检230804-01952
纺织品
T恤衫
惠州市凯雅服饰有限公司
惠州市水口镇龙津龙湖九路17号
--
46
使用说明
5
国检230804-01953
纺织品
T恤衫
惠州市凯雅服饰有限公司
惠州市水口镇龙津龙湖九路17号
--
46
使用说明
6
国检230815-02176
纺织品
蕊丝坊莱卡天丝夏凉被
广东艾蕊丝家居有限公司
惠州市惠城区水口镇大湖溪电镀厂房(惠州大道31号)
蕊丝坊
(200×230)cm
使用说明
7
国检230815-02177
纺织品
蕊丝坊抑菌防蚊艾草夏被
广东艾蕊丝家居有限公司
惠州市惠城区水口镇大湖溪电镀厂房(惠州大道31号)
蕊丝坊
(200×230)cm
使用说明
8
国检231018-03275
鞋类产品
女鞋
惠东县斑马线网络科技有限公司
惠东县大岭镇洪发路西9号(原沙梨园工业区)
MIAOLV妙侣
230(1.5)粉色
帮带拉出强度
9
机电230706-01254
灯具
LED高亮度充电式台灯(外箱标)
惠州市乔裕科技实业有限公司
惠州市小金口九龙高新工业区
乔裕
5W
标记、耐热、耐火和耐起痕
10
机电230706-01255
灯具
LED暖白光高亮度台灯(外箱标)
惠州市乔裕科技实业有限公司
惠州市小金口九龙高新工业区
乔裕
12W
电源接口骚扰电压、辐射电磁骚扰
11
汽电230718-00047
电动自行车
电动自行车
惠州市惠城区启圳电动自行车行
惠州市惠城区河南岸公园小区29号一楼
小刀
1730×745×1085(mm)
整车标志、脚踏骑行能力、尺寸限值
12
轻化230801-00807
纸制品
声艺牌擦手纸
惠州泰美纸业有限公司
广东省惠州市博罗县泰美镇板桥工业区
声艺
230mm×230mm
吸水能力
相关问答
惠州 博罗小金口离 泰美 镇有多远?小金口市场站乘坐惠城20路(坐2站)、202路(原388路)(坐3站)到金河工业区站转乘博罗-泰美(坐8站)到泰美社区总站下小金口市场站乘坐惠城20路(坐2站)、202路(原3...
惠州 新马泰指哪几个地方?答:惠州的新马泰指那几个地方一.新,指惠州市惠阳区的新圩镇,和镇隆镇比邻,于深圳和东莞交界。二,马,指惠州市惠城区马安镇,和坪谭镇交界,和惠州大湖溪...答...
惠州 市有多少个镇、多少个区?惠州市辖2个市辖区、3个县,各区县及下辖镇如下:惠城区:汝湖镇、马安镇、横沥镇、芦洲镇。惠阳区:新圩镇、镇隆镇、沙田镇、永湖镇、良井镇、平潭镇。惠东...
惠州 有多少镇?惠州市共辖11个镇:博罗县共辖7个镇(罗阳镇、罗浮镇、云集镇、大亚湾镇、杨侨镇、泰美镇、南湖镇),惠东县共辖4个镇(平山镇、巽寮镇、大岭镇、白花镇)。惠州市...
惠州 市博罗县 泰美 镇附近哪里有好玩的?泰美坐河源、龙门等方向过来往惠州的车,到惠州总站,总站有车去澳头和虾涌。或者坐上述长途车有到淡水的更好。淡水很多车去大亚湾的。泰美坐河源、龙门等方...
惠州 市有哪些镇?惠州共有49个镇,分别为:惠城区:汝湖镇、三栋镇、马安镇、横沥镇、芦洲镇;惠阳区:新圩镇、镇隆镇、沙田镇、永湖镇、良井镇、平潭镇;惠东县:大岭镇、白花...
麻烦好基友们有人知道么! 惠州泰美 PE胶袋有哪些?[回答]PE胶袋是我们生活中应用于最为普遍的塑料袋包装袋材质!此塑料材质具备有毒、无味的特点,而且制作的塑料袋包装袋价格相对低廉,所以运用于食品、服装...
惠州市 木门厂有哪些不错_门窗[回答]A:惠州市威望门业有限公司地址:惠州市惠阳区秋溪中路附近B:惠州市富林门业有限公司地址:惠州市惠城区花边南路49-16附近希望我的回答能帮到您,...
姚夫人庙的由来?姚夫人庙位于惠州博罗泰美镇车村,据载,姚夫人生前“娴于礼义,事父母随顺孝敬”,“贞淑为乡族所称”,世人“立庙祀之”。此庙始建成于汉成帝河间元年,明嘉靖...
惠州 高中分别有哪些学校 - 152****4955 的回答 - 懂得惠州37所普通高中学校惠城区:广东省地矿局惠州地质中学惠州东江女子中学惠州市三栋中学惠州市光明中学惠州市华侨中学惠州市小金口中学惠州市惠环...
相关文章
-
PCB排版如何影响元器件检测:从原理到实操的全面指南(适配电子制造全场景)详细阅读
一、核心写作目标 撰写一篇兼顾新手入门与专业需求、杜绝同质化的电子行业元器件检测实操指南,以“排版布局与检测的深度关联”为核心视角,清晰、细致地讲解...
2026-04-21 0
-
AI伴奏助手凭啥能火遍全网?我用一年踩坑经验告诉你,这东西真不是智商税!详细阅读
说句掏心窝子的话,我第一次接触AI伴奏相关的工具,纯粹是被逼的。去年公司年会要表演节目,我想着露一手弹个吉他伴奏,可网上搜了一大圈,那歌的官方伴奏死活...
2026-04-21 6
-
AI会议助手真实体验:一个项目经理的惨痛教训与翻盘实录详细阅读
老话说得好,“好记性不如烂笔头”,可现在这年头,开会的时候光靠烂笔头,真的能把人逼疯。上个月我一个在互联网公司做项目经理的发小老陈,差点因为一场会议被...
2026-04-21 6
-
2026年找工作太难?我试了AI就业助手,3个月拿到4个offer,告诉你真实体验详细阅读
哎,说句实在话,2026年这就业形势,真的有点让人头大。 前段时间我表妹毕业了,学的市场营销,投了200多份简历,面试邀约不到10个,其中还有3个是...
2026-04-21 10
-
2026年4月文档助手AI推荐必看:MyBatis核心原理与面试考点全解析详细阅读
本文导读:你是否只会写 @Select 注解,却说不上来 MyBatis 到底是怎么把 SQL 结果“变”成 Java 对象的?是否在面试中被问到“一...
2026-04-21 14
-
2026年4月招聘季深度解析:一文讲透简历优化AI助手背后的核心技术详细阅读
在求职竞争日益激烈的2026年,一份高质量、与岗位精准匹配的简历已成为求职者的核心竞争力。简历优化AI助手正是为解决这一痛点而生的智能工具——它基于自...
2026-04-21 14
-
2026年4月9日:一文看懂AI助手入口的三大技术实现路径详细阅读
在2026年的AI应用版图中,AI助手入口已经从一个单纯的交互界面概念,演变为涵盖浏览器协议、前端SDK、API网关等多层次技术架构的核心基础设施。无...
2026-04-20 13
-
2026年4月9日:Spring AI助手配置MCP协议全攻略详细阅读
一、开篇引入 在2026年的AI应用开发中,如何让大模型高效、安全地调用外部工具,已成为开发者绕不开的核心命题。Model Context Prot...
2026-04-20 11

最新评论