九阳家电维修 临沂 山东2021年度建筑市场监管检查来了,抽查这122个项目
山东2021年度建筑市场监管检查来了,抽查这122个项目
齐鲁晚报·齐鲁壹点记者 王皇
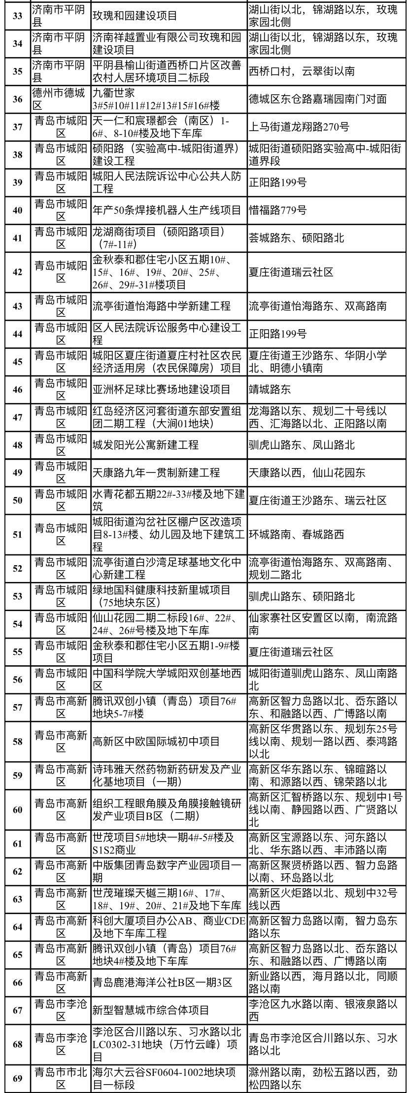
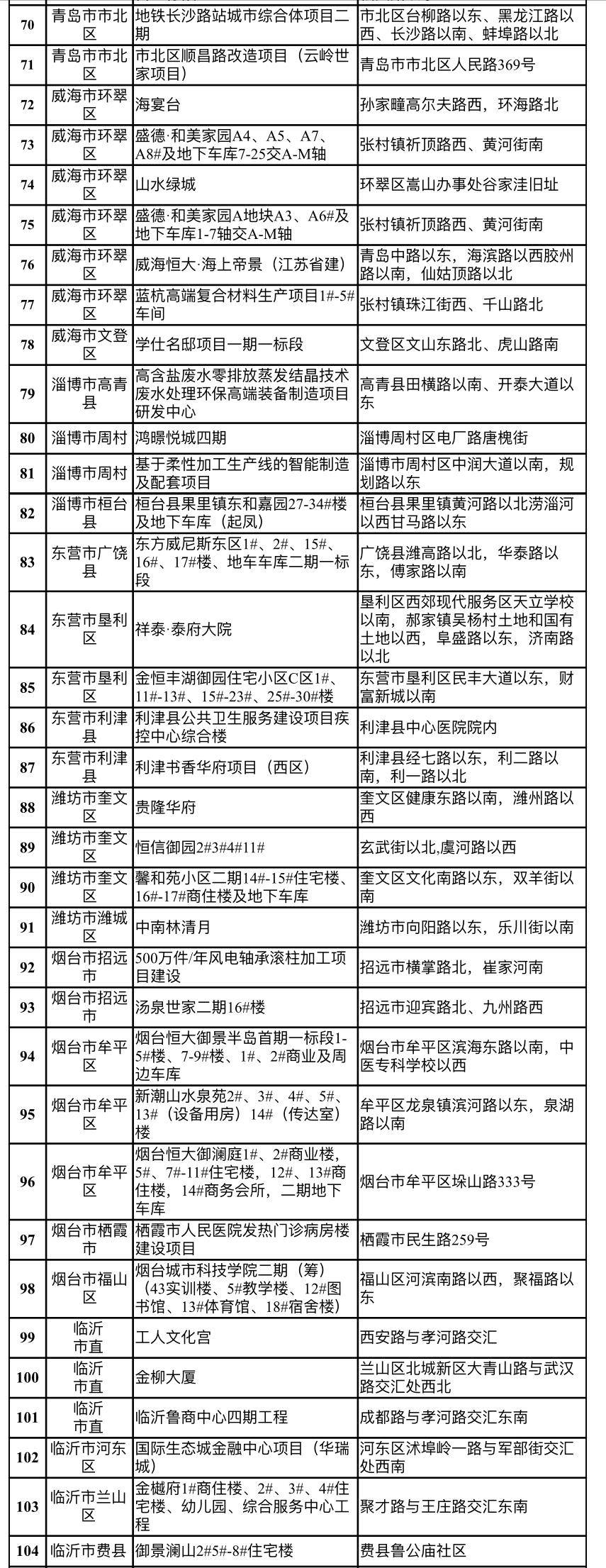
10月18日至26日,山东省将进行2021年度全省建筑领域“双随机、一公开”监管检查。此次监管检查将检查济南、青岛等11个市级住房城乡建设主管部门建筑市场监管日常工作,并从山东省“双随机、一公开”监管平台中随机抽取122家检查对象,检查包括房地产开发项目预售资金支付工程款情况在内的多项业务。
此次全省建筑领域“双随机、一公开”监管检查针对市场各方主体检查的是:
1.未按规定进行招标的行为。重点检查应招未招、规避招标(包括应公开招标的采用邀请招标)、未按规定进入公共资源交易中心招标;
2.承发包行为。重点检查违法发包、转包、违法分包、挂靠、出借资质、超越资质承接业务等违法行为情况;
3.施工现场主要管理人员在岗履职情况。重点是项目负责人、总监理工程师持注册建造师、监理师证书上岗及在岗执业履职情况,项目经理和项目总监实名制考勤情况;
4.项目现场建筑农民工工资支付及相关制度执行落实情况。重点检查农民工工资支付平台录入情况、农民工工资支付和管理情况;
5.核实施工现场项目经理等人员是否与投标文件、合同一致,项目班子成员是否在本企业缴纳社保,是否按照合同约定周期拨付工程款;
6.房地产开发项目预售资金支付工程款情况。房地产开发企业是否已及时支付施工企业工程款。房地产开发企业在申请使用商品房预售资金监管额度以内的资金时,所提交材料是否符合《山东省商品房预售资金监管办法》(鲁建房字〔2017〕1号)有关要求。
抽查名单显示,此次检查的122个项目包括济南市的海信九麓府A3地块房地产开发项目二期、万科药山西地块A-3建设项目、公共租赁住房(二期工程)、新城·领寓房地产开发项目、九阳总部及创意创新中心、济南市轨道交通R1号线工程、铅笔厂B地块房地产开发项目(6#,7#,11#,12#,13#,地下车库二标段)等。
而对市住房城乡建设主管部门,则开展建筑市场“双随机、一公开”检查情况。包括“一单两库”建立情况、检查部署情况、检查记录(表格)和发现问题责令整改、核查、处罚处理记录等;建筑市场监管日常工作开展情况;对县(市、区)级主管部门履职监督检查情况;房地产开发项目预售资金支付工程款情况。检查各地预售资金监管部门是否按照《山东省商品房预售资金监管办法》(鲁建房字〔2017〕1号)有关要求,对预售人申请使用商品房预售资金监管额度以内的资金所提交材料进行严格把关;检查各地对预售资金监管额度相关政策,是否突破了“鲁建房字〔2017〕1号”有关要求。
巡查组分四组进行检查:
第一检查组:济南市、德州市(10月18日德州市,10月19日-10月26日济南市);
第二检查组:青岛市、威海市(10月18日-10月24日青岛市,10月25日-10月26日威海市);
第三检查组:淄博市、东营市、潍坊市、烟台市(10月18日-10月19日东营市,10月20日-10月21日淄博市,10月22日-10月23日潍坊市,10月24日-10月26日烟台市);
第四检查组:临沂市、济宁市、日照市(10月18日-10月19日济宁市,10月20日-10月22日照市,10月23日-10月26日临沂市)。
找记者、求报道、求帮助,各大应用市场下载“齐鲁壹点”APP或搜索微信小程序“壹点情报站”,全省600多位主流媒体记者在线等你来报料!
央视名嘴直播带货买遍山东3小时销售1475亿
8月28日晚,泉城广场灯光璀璨,伴随着一声鸣锣,山东消费年正式拉开帷幕。近期,全国各地分别开展了不同形式的促消费活动,作为经济总量常年位列全国前三的经济大省,山东也为拉动内需放出了“大招”。晚8点,央视主持人康辉、倪萍、鞠萍三位“名嘴”空降济南直播带货。重点推介了32个产品,既有海尔、海信、九阳等大牌家用电器,也有青岛啤酒、脱骨扒鸡、青食饼干等山东特色好物。
“欢迎鞠萍姐姐来济南!”“倪萍老师回山东为家乡带货,爱了爱了”“康帅代言,不买不行!”直播间里网友呼声此起彼伏,纷纷抢着下单。
经过3个小时的直播,买遍中国山东站实时销售数据达到14.57亿+,刷新了央视新闻客户端直播带货销售历史榜单。
直播中,商务部研究院区域研究中心主任张建平点赞山东,他表示,山东人杰地灵,在促进消费发展方面,对于服务能力以及消费模式的打造非常有智慧、很有办法,山东庞大的消费主体对促进新消费的形成非常关键。山东新消费新在哪里?张建平认为,新在业态,也新在模式。直播带货、网购是目前信息消费中的两大热点。此外,网游、短视频等网络娱乐,对新消费支持作用越来越大,比重也越来越高。临沂市出台多项政策支持直播产业发展,探索形成了具有地方特色的临沂电商发展模式。
据了解,本次直播活动,除在济南泉城广场现场举办相关活动外,还通过央视财经频道大屏连线的形式,与青岛台东步行街、枣庄台儿庄古城、青州古街、威海韩乐坊四大街区及烟台促消费活动启动仪式进行现场连线,展现山东步行街、特色小镇等实况。(光明日报全媒体记者赵秋丽李志臣)
相关问答
在一个 九阳 聊App上被骗钱了怎么办-找法网你好,在一个九阳聊App上被骗钱了怎么办债权债务*遭遇法律难题?点击快速获...找法网>法律咨询>山东法律咨询>临沂法律咨询>临沂债权债务>...
相关文章
-
2026年4月10日 通用助手AI核心技术:RAG原理与面试题全解析详细阅读
在AI应用开发的技术版图中,RAG(检索增强生成)正从一项实验性方案蜕变为企业级智能应用的核心支柱。许多学习者和开发者对这个概念的理解仍停留在“让模型...
2026-04-20 0
-
2026年4月10日 编程界的“根_英雄联盟ai助手”:Spring框架IoC与AOP核心原理深度解析详细阅读
开篇引入 在Java企业级开发的生态系统中, Spring框架 无疑占据着“根_英雄联盟ai助手”般的核心地位——它就像游戏里的全能辅助,默默在后台...
2026-04-20 0
-
餐饮老板别硬扛了!AI炒菜机器人口感咋样?聊点真实的代理门道详细阅读
哎,说起现在开餐馆,真是一把辛酸泪。前两天我还跟一个在郑州开川菜馆的发小打电话,那哥们儿在电话里头唉声叹气的,说店里的厨师长又双叒叕撂挑子了。为啥?累...
2026-04-20 4
-
餐饮老板们,别等隔壁用AI抢客了才着急!聊聊我找“AI餐饮支付系统代理”这档子事详细阅读
哎哟喂,这几天可把我给跑断了腿。事儿是这样的,我那个在郑州开了三年烩面馆的老表,大半夜的给我打电话诉苦。说现在生意是真特么难做,人工贵不说,一到饭点手...
2026-04-20 4
-
阜阳AI英语代理这事儿,我替你们去探了探路详细阅读
上个礼拜回阜阳老家,我妈跟我说了一件事,让我心里挺不是滋味的。 她说隔壁老李家的闺女,在阜阳一所还不错的中学读初二,英语成绩一直在及格线上下晃悠。老...
2026-04-20 5
-
闽南生意圈疯传:为啥老江湖都开始用AI客服顶班了?这才是真正的“免烦恼”详细阅读
哎,说真的,你有没有觉得现在的生意越来越难做了? 我是土生土长的福州人,在台江这边开了七八年的网店,主要卖咱们福建的特产——就是那些茉莉花茶啊、龙眼...
2026-04-20 6
-
闲鱼AI托管是真省心还是“大冤种”?我用了半个月,整个人都麻了!详细阅读
哎,说到这个闲鱼,以前我觉得就是个回血的地儿,卖卖二手给孩子换个玩具钱。但这半年没上,最近一打开,好家伙,我直接好家伙!这哪儿还是印象里的那个闲鱼,简...
2026-04-20 6
-
门店代理AI养生骗局:别让“高科技”的外衣,遮住了咱爸妈看病的眼!详细阅读
你有没有这种感觉,就这两年,咱爸妈的手机突然就“成精”了。 不是在那儿刷那些背景糊得像打了马赛克、但穿着白大褂的“专家”,就是在听一个口型对不上声音...
2026-04-20 6

最新评论